UPES M.Tech Admissions 2026
Last Date to Apply: 26th March | Ranked #45 Among Universities in India by NIRF | 1950+ Students Placed 91% Placement, 800+ Recruiters
GATE ECE Question Paper 2026- Candidates can check the officially released GATE 2026 ECE Master Question Paper, Candidate Response, and Master Answer Key available on the GOAPS portal by Indian Institute of Technology Guwahati on this page. The GATE 2026 exam concluded on 15 Feb, and experts have released the unofficial GATE 2026 ECE February 15 question paper to help candidates estimate their scores before the release of the official answer key. The official Electronics and Communication Engineering (EC) paper scheduled for Sunday, February 15, 2026, during the forenoon session, has finally been conducted.
This Story also Contains
Students can evaluate their performance in GATE 2026 by referring to this article on the ECE question paper 2026. This article thoroughly covers the GATE Electronics and Communication Engineering Question Papers with Answers PDF, which students can use to comprehend the pattern and prepare accordingly. It also includes an in-depth analysis covering key highlights of the exam, topic weighting, and overall difficulty level. This article also provides a direct link to the GATE 2026 ECE question paper with solutions PDF free to help candidates prepare effectively.
In the official notification released by IIT Guwahati, the format of GATE ECE 2026 is as follows:
|
Particulars |
Details |
|
Total Marks |
100 |
|
Paper Code |
ECE |
|
Mode |
CBT |
|
Conducting Body |
IIT Guwahati |
|
Duration |
3 Hours |
|
Number of Questions |
65 |
|
Sections |
General Aptitude + ECE |
|
Question Types |
MCQ, MSQ, and NAT |
|
Exam Date |
15 Feb 2026 Forenoon Session |
The GATE 2026 Exams are over. IIT Guwahati will release the GATE 2026 question paper along with its answer key on the official website. Students can also download the GATE 2026 ECE question paper with solutions PDF from the table mentioned below. Until then, students can review the memory-based question, provided below, to evaluate their performance.
|
GATE ECE question paper 2026 |
To be available soon |
Question 1: In the given circuit, all resistors are $1 \mathrm{k} \Omega$. A 1 mA current source is connected between the top and bottom nodes. A 6 V source connects the midpoints of the two vertical branches as shown. Find the output voltage $V_0$.

Question 2: In the given op-amp circuit, the non-inverting terminal is grounded. The input voltage is 2 V applied through $1 \mathrm{k} \Omega$. The feedback resistor is $1 \mathrm{k} \Omega$. The output is connected to a $2 \mathrm{k} \Omega$ load to ground and also through a $\mathbf{2} \mathbf{k} \Omega$ resistor to the op-amp output. Find the output voltage $V_0$ and currents $I_1, I_0$, and $I_x$.

Question 3: Find the area of the square shown in the figure whose vertices are at $(0,0),(1,1),(2,0)$ and $(1,-1)$.

Question 4: If $y(n)=\frac{5}{6} y(n-1)-\frac{1}{6}(4-n)+x(n)$. Determine whether the system is linear and time-invariant (LTI).
Question 5: mod-64 ripple counter can be designed using
(A) 4
(B) 5
(C) 6
(D) 7
Question 6: A JK flip-flop has inputs $J=1$ and $K=1$. The clock input is applied as shown. Find the output clock cycles per second (output frequency).

Question 7: Find $P_1+P_2+\cdots+P_{10}$ if $P_k$ is the perimeter of a square having side length $k$.
Question 8: Consider the following circuit. If $A B=2.5, B C=1, C D=D E=2$ and $E F=F C=3$, then the ratio of area of land ( $L$ ) and to water ( $W$ ) is $\_\_\_\_$ .
(A) 0.75
(B) 0.25
(C) 0.45
(D) 1.00
Question 9: Find the remaining part of the given diagram:

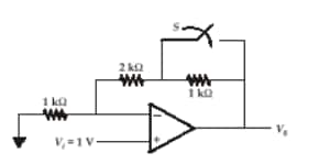
Question 10: Consider the op-amp shown in figure below: If $V_0$ is ' $x$ ' when switch is open after closed the switch, the output $V_0$ is

(A) $x$
(B) $\frac{3 x}{4}$
(C) $\frac{x}{2}$
(D) $2 x$
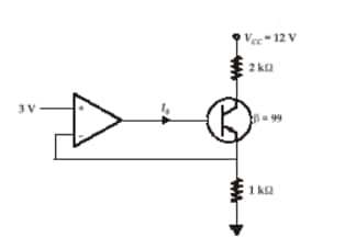
Question 11: For transistor shown below, if $\beta$ is 99 , then the value of $I_0$ is
(A) $3 \mu A$
(B) 30 mA
(C) $3 m A$
(D) $30 \mu A$
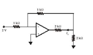
Question 12: Consider the op-amp shown below: For $V_{\text {in }}=2 \mathrm{~V}$, the current $I_x$ is

(A) $3 m A$
(B) 1 mA
(C) 2 mA
(D) $4 m A$
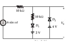
Question 13: Find maximum $V_0$.

(A) 4 V
(B) 3 V
(C) 2 V
(D) 1 V
Question 14: If $\frac{E_b}{N_0}=8.4 \mathrm{~dB}$, find probability of error for QPSK modulation.
(A) $10^{-4}$
(B) $10^{-6}$
(C) $10^{-2}$
(D) $10^{-3}$
Question 15: Find the channel capacity of a system using Shannon Hartley Law of a signal whose bandwidth is $\mathbf{1 ~ M H z}$, signal power is $\mathbf{- 8 0 ~ d B m}, k T=-174 \mathbf{~ d B m} / \mathbf{H z}$.
(A) $C=B$
(B) $C=2 B$
(C) $C>3 B$
(D) $C<B$
Question 16: Given, (7,4, 1) Hamming code and BER = 0.1 Prove that decoder will fail to decode rec codeword properly will be?
Question 17: If the starting address of a 256 KB memory is 2500 H , then find the address of the final location.
Question 18: Find the 10 's complement of $(47)_{10}$.
Question 19: Consider the closed loop system shown below, Find 'K' for marginal stability.

Question 20: Find the logic function performed by the below circuit:

Question 21: What is the dominant transport mechanism for current flow in zener breakdown?
(A) Drift
(B) Diffusion
(C) Ballistic transport
(D) Tunnelling
Our team has prepared a detailed analysis of the GATE ECE question paper 2026 for you. Students can refer to the table given below to analyse the difficulty level of each section.
The overall difficulty level of the GATE ECE 2026 Exam was Moderate to Difficult.
|
Subject |
Difficulty Level |
|
General Aptitude |
Moderate |
|
Moderate to difficult |
|
MCQs |
42 |
|
MSQs |
10 |
|
NAT |
13 |
The GATE ECE 2026 question paper was divided into two major sections:
|
Section |
Marks |
Areas Covered |
|
General Aptitude |
15 |
|
|
GATE Electronics and Communication Engineering |
85 |
|
Refer to the table given below on weightage based on the previous year’s analysis:
|
Chapter Name |
Weightage |
|
Analog Circuits |
11.38% |
|
Aptitude |
15.38% |
|
Communications |
9.23% |
|
Control Systems |
8.62% |
|
Digital Circuits |
7.69% |
|
Electromagnetics |
6.77% |
|
Electronic Devices |
8.62% |
|
Engineering Mathematics |
11.08% |
|
Networks, Signals, and Systems |
7.38% |
|
Signals and Systems |
13.54% |
|
Grand Total |
100.00% |
Aspirants can download the GATE Electronics and Communication Engineering Question Papers with Answers PDF from the link given below to get an idea about the exam pattern and type of questions, and the trend it follows.
Attempt general aptitude first to boost your confidence.
Try attempting all MSQ and NAT questions, as they do not carry negative marking. But avoid guessing MCQs, as there is a negative marking of ⅓.
Sleep at least 7+ hours before the exam; otherwise, you will feel tired in the three-hour-long exam. Remember, GATE is an endurance test.
Pack your bag the night before the exam. Make sure you have everything prepared in advance.
Frequently Asked Questions (FAQs)
You will be able to download the official question paper from the link given in this article, soon after its release.
The GATE 2026 results are expected to be released by IIT Guwahati on March 19, 2026.
The GATE 2026 scorecard is valid for Three years from the date of the result announcement.
Candidates are not allowed to bring a physical calculator. However, an on-screen virtual calculator is provided on the computer during the exam for calculations.
The overall difficulty level of the GATE ECE 2026 exam was Moderate to Difficult.
On Question asked by student community
Yes. You can. GATE eligibility specifies that students in their 3rd year and above can appear for the exam. Since the results are valid for 3 years, you can use the same for your admissions.
If you score 500 marks in GATE2026, your chances of getting into good engineering colleges (especially NITs, IIITs and some older IITs) are strong for most disciplines, while top branches like CSE/EEE/ECE at older IITs may still require higher ranks. Your GATE AllIndia Rank (AIR) with 500 marks usually falls
Hi,
You can check your probable rank using the GATE rank predictor .
Hello….
In GATE 2026 Computer Science, a score of around 32 marks in the SC category may roughly correspond to a rank between 3,000 and 6,000, based on trends from recent years. However, the exact rank depends on the paper’s difficulty, number of candidates, and normalization, so it can vary
The cutoff marks for OBC category students are different for different paper codes. You can check the article on Gate cutoff for all the detailed information. Hope it helps.
Among top 100 Universities Globally in the Times Higher Education (THE) Interdisciplinary Science Rankings 2026
Bristol's expertise meets Mumbai's innovation. Admissions open for UG & PG programmes
Apply for UG & PG programmes from Victoria University, Delhi NCR Campus
UG & PG Admissions open for CS/AI/Business/Economics & other programmes.
Study at a world-renowned UK university in India | Admissions open for UG & PG programs.
NAAC A+ Accredited | Among top 2% Universities Globally (QS World University Rankings 2026)